吉他之家

 找回密码
 立即注册
吉他之家 吉他谱 查看内容

继续,新手指弹吉他谱!满满的干货分享。赶紧来收藏吧

2024-11-22 15:30:00| 发布者: @Xizi_sVWKKngR| 查看: 954| 评论: 0

摘要: 在阅读此文之前,辛苦您点击一下“关注”,既方便您进行讨论和分享,又能给您带来不一样的参与感,感谢您的支持!文| 羽忛吉他教学编辑丨羽忛吉他教学英国儿歌《新年好》新手指弹吉他谱这个是不是都会啊?哈哈哈哈~~ ...

本章为“继续,新手指弹吉他谱!满满的干货分享。赶紧来收藏吧 ”信息,了解更多高清无码版本吉他谱、尤克里里、教学视频等信息,请关注吉他之家,我们会持续更新。

在阅读此文之前,辛苦您点击一下“关注”,既方便您进行讨论和分享,又能给您带来不一样的参与感,感谢您的支持!

文| 羽忛吉他教学

编辑丨羽忛吉他教学



继续,新手指弹吉他谱!满满的干货分享。赶紧来收藏吧

英国儿歌《新年好》新手指弹吉他谱



继续,新手指弹吉他谱!满满的干货分享。赶紧来收藏吧

这个是不是都会啊?哈哈哈哈~~~~

筷子兄弟《老男孩》新手指弹吉他谱



继续,新手指弹吉他谱!满满的干货分享。赶紧来收藏吧

原调C调,无需变调夹指法不难。


继续,新手指弹吉他谱!满满的干货分享。赶紧来收藏吧

周杰伦《蒲公英的约定》新手指弹吉他谱



继续,新手指弹吉他谱!满满的干货分享。赶紧来收藏吧

原调C调,无需变调夹

《晚夜微雨问海棠》新手单音指弹吉他谱



继续,新手指弹吉他谱!满满的干货分享。赶紧来收藏吧



继续,新手指弹吉他谱!满满的干货分享。赶紧来收藏吧

原调降E,C调指法变调夹三品。

Beyond《海阔天空》新手单音指弹吉他谱



继续,新手指弹吉他谱!满满的干货分享。赶紧来收藏吧

原调F,F调指法编谱无需变调夹

林俊杰《背对背拥抱》新手单音免翻页吉他谱



继续,新手指弹吉他谱!满满的干货分享。赶紧来收藏吧

原调降E,变调夹三品

白挺《你从未离去》新手指弹免翻页吉他谱



继续,新手指弹吉他谱!满满的干货分享。赶紧来收藏吧

歌曲为c调,无需变调夹

陈奕迅《爱情转移》新手单音指弹吉他谱



继续,新手指弹吉他谱!满满的干货分享。赶紧来收藏吧



继续,新手指弹吉他谱!满满的干货分享。赶紧来收藏吧

原调F,F调指法不难无需变调夹

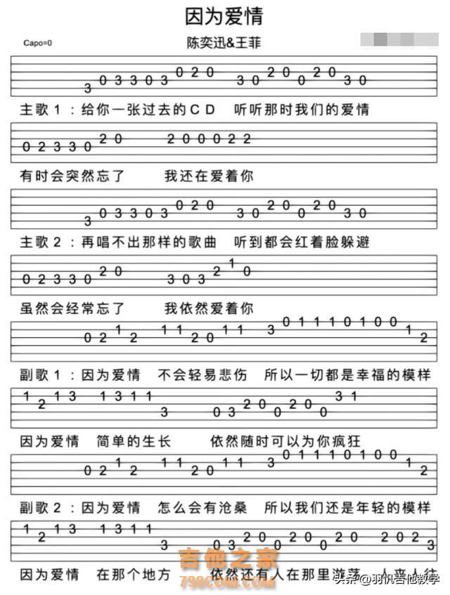
陈奕迅&王菲《因为爱情》新手指弹吉他谱



继续,新手指弹吉他谱!满满的干货分享。赶紧来收藏吧

原曲为F调,我调整的指法无需变调夹即可演奏原key指法也比较简单。


继续,新手指弹吉他谱!满满的干货分享。赶紧来收藏吧


作者:羽忛吉他教学 想学吉他?想看更多精彩弹唱?想知道更多吉他弹奏技巧?赶快关注我们,进入《吉他之家》,这里的精彩无与伦比!

吉他之家为您提供:继续,新手指弹吉他谱!满满的干货分享。赶紧来收藏吧 ,查看更多继续,新手指弹吉他谱!满满的干货分享。赶紧来收藏吧 图片谱、C调吉他谱、D调吉他谱、E调吉他谱、F调吉他谱、G调吉他谱、A调吉他谱、B调吉他谱、TXT吉他谱版、GTP吉他谱版、继续,新手指弹吉他谱!满满的干货分享。赶紧来收藏吧 简谱、继续,新手指弹吉他谱!满满的干货分享。赶紧来收藏吧 尤克里里谱、六线谱、五线谱、吉他和弦谱及继续,新手指弹吉他谱!满满的干货分享。赶紧来收藏吧 吉他教学视频,请查看下方"相关阅读"。


吉他之家版权声明:本站图谱信息均来自互联网或网友自制 仅供参考与交流,版权归属原创作者所有。若侵权请告知!



路过

最新评论

www.798com.com|联系我们|广告合作|吉他之音|吉他之家 ( 京ICP备12000409号-4 )

GMT+8, 2025-12-29 17:49

Powered by Discuz! X3.4 & 吉他之家

© 2017-2022 Comsenz Inc. & 吉他之家

返回顶部